beat365在线唯一官网

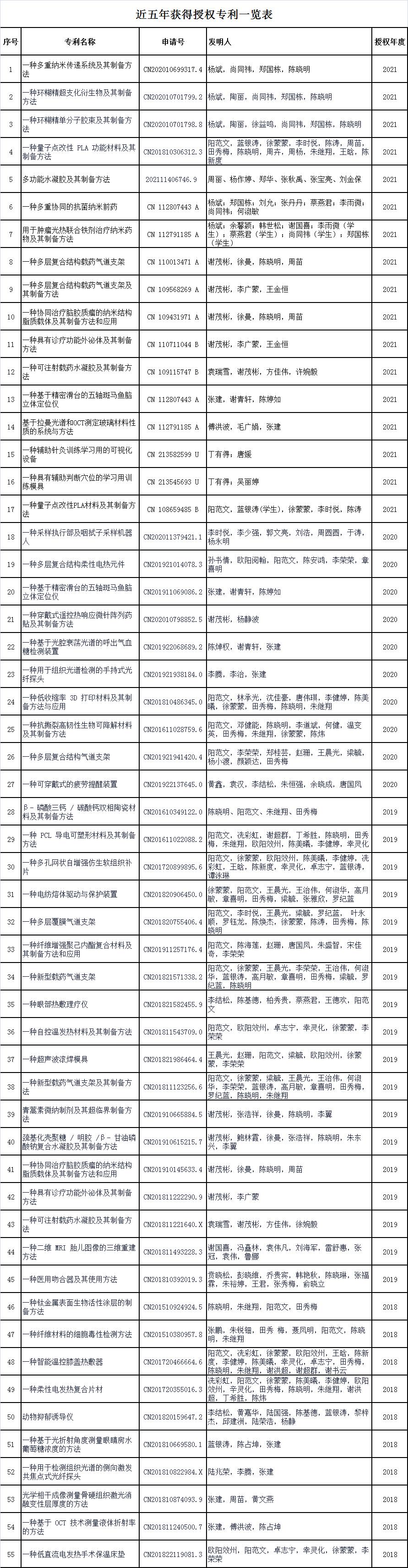
近五年获得授权专利一览表

发布时间:2022-07-04 浏览次数:


关闭 打印责任编辑:钟君